当前位置:威廉希尔中文 > 江苏省高校毕业生就业服务平台 > 就业政策
就业政策
-
南京市 >
-
无锡市 >
-
徐州市 >
-
常州市 >
-
苏州市 >
-
南通市 >
-
连云港市 >
政策类别 (就业+创业) | 政策项目 | 购房补贴 |
| 文件名称和文号 | 连委人才办〔2022〕8号 关于印发《连云港市高层次人才一站式服务实施细则》等政策的通知》 |
| 政策内容 | 
|
| 政策实施范围 | 两年内(以参保时间为准)全职引进到我市市区工作的,且符合《连云港市市区人才购房券发放兑付实施细则》中规定的购房券发放对象标准的各类人才。 |
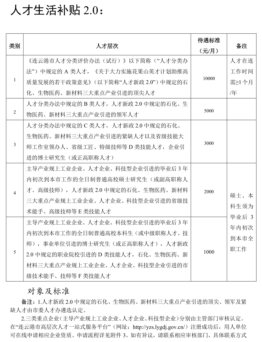
政策类别 (就业+创业) | 政策项目 | 生活补贴 |
| 文件名称和文号 | 连人社发〔2022〕138号关于开展连云港市市区人才生活补贴申报工作的通知 |
| 政策内容 | 
|
| 政策实施范围 | 2022年1月1日及之后(以参保时间为准)引进到我市市区工作的,且符合《关于开展连云港市市区人才生活补贴申报工作的通知》中规定的生活补贴发放对象标准的各类人才。 |
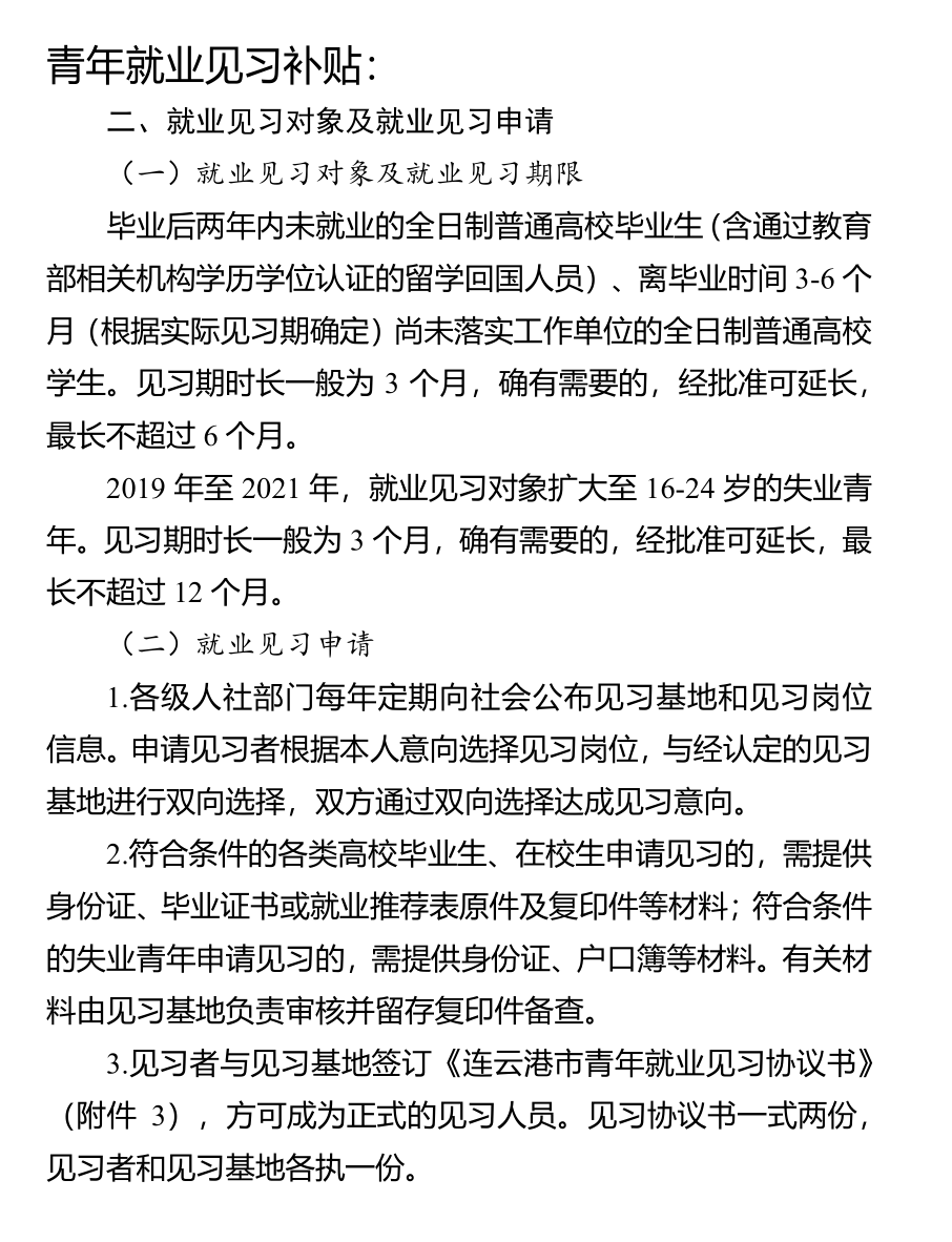
政策类别 (就业+创业) | 政策项目 | 见习补贴 |
| 文件名称和文号 | 连人社〔2020〕97号、连财社〔2020〕65号 关于印发《连云港市青年就业见习实施办法》的通知 |
| 政策内容 |  
|
| 政策实施范围 | 毕业后两年内未就业的全日制普通高校毕业生(含通过教育部相关机构学历认证的留学回国人员)、离校时间3-6个月尚未落实工作单位的全日制普通高校学生、16-24岁的失业青年。 |
-
淮安市 >
-
盐城市 >
-
扬州市 >
-
镇江市 >
-
泰州市 >
-
宿迁市 >